HomeAanbodHigh pressure homogeniser, 2 x Heater unit direct steam injection DSI

High pressure homogeniser, 2 x Heater unit direct steam injection DSI

Hogedrukhomogenisator met kogelklep voor viskeuze producten, uitgerust met twee fasen en hydraulische drukregeling.De machine werkt met vijf zuigers, elk met een diameter van 38 mm (1,5") en een slag van 115 mm, en is volledig met roestvrij staal bekleed. Hij wordt aangedreven door een 55 kW motor, waardoor een maximale werkdruk van 280 bar in de huidige configuratie mogelijk is. De machine is uitgerust met een overdrukventiel, een inlaatfilter, drukmeters op zowel de inlaat als de uitlaat, een elektronische drukzender na de eerste trap, en een elektronische drukzender met drukmeter na de tweede trap. Er is een koelwaterstroomschakelaar geïnstalleerd, evenals pulsatiedempers met membranen aan zowel de inlaat als de uitlaat. Monsterkleppen zijn beschikbaar voor en na homogenisatie, en de machine heeft 2,5" DIN-inlaat- en uitlaataansluitingen.

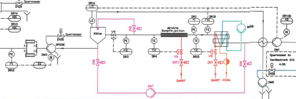
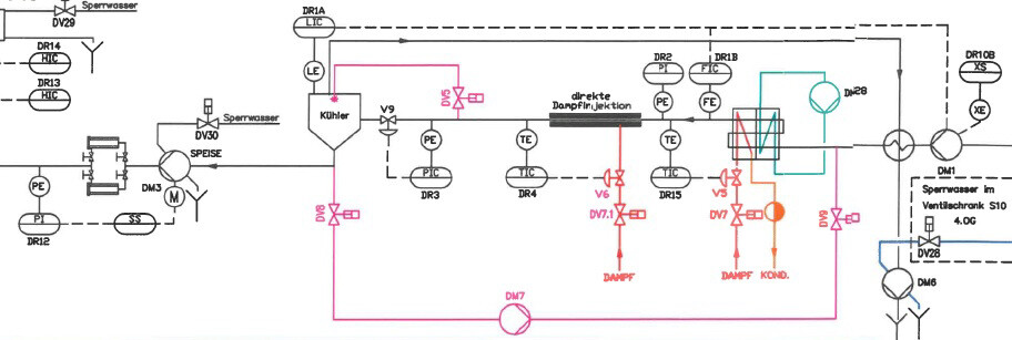
Verwarmingsunit met directe stoominjectie (DSI) en flashkoeling, eerder gebruikt voor 50% melkconcentraat. Ontworpen voor extreem snel verhitten en koelen van gevoelige producten. De unit omvat een inlaat met een 7,5 kW Fristam-pomp, een buisvormige voorverwarmer/luchtkoeler (terugwinning), en een indirecte buisverwarmer tot circa 80°C. Directe stoominjectie verhoogt de producttemperatuur tot 90–145°C, waarna een flashvat het snel afkoelt onder vacuüm. De uitlaat gebruikt een 7,5 kW Fristam-pomp met gespoelde seal en dubbele filter. Stoom wordt gefilterd via een Pal-stoomfilter. Geleverd met waterpomp, kleppen en leidingwerk. Vloeistofringvacuümpomp en besturing zijn uitgesloten.

Verwarmingsunit met directe stoominjectie (DSI) en flashkoeling, eerder gebruikt op 50% melkconcentraat. Ontworpen voor extreem snel verhitten en koelen van gevoelige producten. De unit bestaat uit een inlaat met een 7,5 kW Fristam-centrifugaalpomp, een buisvormige voorverwarmer/luchtkoeler (terugwinningssysteem), en een buisvormige indirecte stoom/heetwaterverwarmer tot ongeveer 80°C. Directe stoominjectie verwarmt het product tot tussen 90°C en maximaal 145°C, met capaciteit afhankelijk van het product en het temperatuurbereik. Een flashvat koelt het product snel af onder vacuüm. De uitlaat is uitgerust met een 7,5 kW Fristam-pomp met gespoelde seal en dubbele filter. De stoom wordt vóór injectie gefilterd via een Pal-stoomfilter. De unit omvat een waterpomp, product- en stoomkleppen en leidingwerk. De vloeistofringvacuümpomp en besturing zijn uitgesloten

Download pdf

Specificaties

Offertenummer
25-50-03
Merk
APV Gaulin
Omschrijving
Hogedruk homogenisator
Type
1110 MC 25-4-5 TBS
Capaciteit
4.200 liter per uur
Bouwjaar
1996
Serie nummer
96L34909
Vermogen
55 kW.
Conditie
Goed
Afmetingen
190 x 130 x 147 cm.
Leveringsvoorwaarden
FCA
Locatie
Nederland
Gewicht
+- 2.666 kg.
Merk
APV
Omschrijving
Verwarmingsunit met directe stoominjectie DSI (1)
Type
DSI
Capaciteit
3.500 kg. per uur
Bouwjaar
1980
Conditie
Goed
Leveringsvoorwaarden
FCA
Locatie
Nederland
Gewicht
+- 3.000 kg.
Merk
APV
Omschrijving
Verwarmingsunit met directe stoominjectie DSI (2)
Type
DSI
Capaciteit
3.500 kg. per uur
Bouwjaar
1980
Conditie
Goed
Leveringsvoorwaarden
FCA
Locatie
Nederland
Gewicht
+- 3.000 kg.

Deze machine aanvragen